【AlphaGenome】Google DeepMindのゲノム解析AIとは?概要・性能・使い方まで徹底解説

- Google DeepMind発、DNA配列のわずかな変化が生物に及ぼす影響を高精度に予測できる新しいAIモデル
- 最大100万塩基対にも及ぶ長大なDNAシーケンスを一度に解析
- 遺伝子発現やスプライシングなどゲノムに関わる11種類の主要な分子プロセスを同時に予測できる統合モデル
2026年1月29日、Google DeepMindは、DNA配列のわずかな変化(変異)が生物に及ぼす影響を高精度に予測できる新しいAIモデル「AlphaGenome(アルファゲノム)」を正式発表しました!
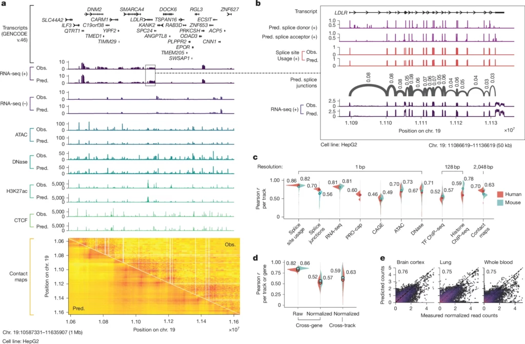
AlphaGenomeは、最大100万塩基対にも及ぶ長大なDNAシーケンスを一度に解析し、遺伝子発現やスプライシングなどゲノムに関わる11種類の主要な分子プロセスを同時に予測できる統合モデルです。
これまで「ゲノムの暗黒物質」とも呼ばれ、理解が難しかった非コード領域(全ゲノムの約98%)で起こる変異の効果も評価できる点がAlphaGenomeの大きな特徴となっています。
本記事では、このAlphaGenomeの概要や性能、ライセンス、実際の使い方を徹底解説します。
ぜひ最後までご覧ください!
\生成AIを活用して業務プロセスを自動化/
AlphaGenomeの概要

AlphaGenomeは、DeepMindが開発したゲノム解析用のAIモデルです。
DNA配列を入力すると、その中の数千種類におよぶ機能的なゲノム指標を予測し、配列中の変異(突然変異や一塩基多型など)が遺伝子の発現量やスプライシングパターンに与える影響を定量化します。

特に、人間およびマウス由来の大規模な公開データセット(ENCODEやGTExなど)でトレーニングされていて、ゲノム配列中の開始コドンやスプライス部位、転写因子の結合箇所、クロマチンの立体構造(コンタクトマップ)といった多岐にわたる情報を一括して予測可能だそうです。
これによって、たとえば「この塩基配列が変異したら、ある遺伝子がどれだけ発現量アップ/ダウンするか?」といった問いにも答えることができるようになっています。
従来の手法は、対象とする現象ごと(発現量予測専用モデル、スプライス予測専用モデルなど)にモデルを使い分ける必要がありましたが、AlphaGenomeは単一のモデルで網羅的にゲノム機能を予測できる点が画期的となっています。
これまで解読が難しかった非コード領域の働きを理解する強力なツールとなる可能性があり、遺伝性疾患の原因解明や新たな治療法の開発にも貢献が期待されています。
なお、Googleの医療特化AI「MedGemma 1.5」について詳しく知りたい方は、以下の記事も参考にしてみてください。

AlphaGenomeの性能

AlphaGenomeの性能は現時点で世界最高水準です。
論文発表時の評価では、ゲノム配列から各種の分子情報を予測する精度において、AlphaGenomeは既存の最先端モデルをほぼ全ての評価項目で上回りました。
具体的には、DNA配列単独を入力した場合の予測精度で24項目中22項目において既存モデルを上回り、変異の影響予測タスクでも26項目中24項目で最高性能を達成しています。
さらに詳しい指標を見ると、AlphaGenomeは、前身のモデルと比べても大幅な改善をしています。
DeepMindの従来モデルの1つ「Borzoi(ボルゾイ)」では、特定の細胞型での遺伝子活性変化の識別精度が平均0.75(AUROC値)でしたが、AlphaGenomeではそれが0.80に向上し、約14.7%の精度向上を実現しています。
また、Borzoiが暗黙的に予測していたスプライス部位に関しても、AlphaGenomeは位置と利用率、スプライスジャンクションの強度まで直接的かつ明示的に予測可能になりました。
この能力は、スプライシング異常による遺伝病の理解に不可欠で、AlphaGenomeが提供する塩基レベルの高精度な予測が新規疾患原因変異の発見につながると期待されています。
AlphaGenomeのライセンス
AlphaGenomeのソースコードはオープンソースとして公開されています。ライセンスにはApache License 2.0が採用されていて、商用利用も含め利用や改変、再配布が認められています。
一方で、モデルの学習済み重みパラメータについては非商用の研究目的に限定して提供されており、利用時には別途定められたモデル利用規約への同意が必要となっています。
| 利用用途 | 可否 | 備考 |
|---|---|---|
| 商用利用 | ⭕️ | 学習済みモデルは非営利研究目的に限定 |
| 改変 | ⭕️ | |
| 配布 | ⭕️ | |
| 特許使用 | ⭕️ | |
| 私的使用 | ⭕️ |
AlphaGenomeの料金
AlphaGenomeは、研究目的での利用は基本無料となっています。
Google DeepMindは、AlphaGenomeを非営利の研究者コミュニティに向けて提供していて、API経由の利用やモデルのダウンロードに際して料金は発生しません。
ただし、上述の通り、商用利用に関しては現時点で一般公開されておらず、仮に商用で使いたい場合は別途DeepMindと調整・契約が必要となります。
AlphaGenomeの使い方
AlphaGenomeの主な利用方法は、①Google Colabチュートリアル利用、②ローカル環境利用、の2通りがあります。
①Google Colabチュートリアル利用
公式が提供するクラウドAPIとGoogle Colabチュートリアルを使えば、AlphaGenomeの予測機能を試すことができます。
まず、DeepMindの提供するAlphaGenomeポータルサイトにアクセスし、Googleアカウントでサインインします。その後、「Get API Key」ボタンから簡易的な情報登録を経て、APIキーを取得しましょう。



取得できたら、AlphaGenome公式クイックスタートNotebookを開いて、シークレットキー欄にAPIキーを設定してコードを実行していくだけです。

②ローカル環境利用
手元に十分な計算資源(GPUなど)がある場合や、AlphaGenomeの内部を詳しく調べたい場合には、公開されたコードを使って自前の環境でモデルを実行することもできます。
まずPythonの仮想環境を用意し、CUDAやcuDNN、そしてJAXライブラリをGPU対応でインストールします(JAXは本モデルの実装に使用されているフレームワークです)。公式ドキュメントによれば、TPUでも動作しますが一般にはGPUの方が手軽かと思います。
次に、GitHub上のAlphaGenome研究用リポジトリ(google-deepmind/alphagenome_research)をクローンし、必要なPythonパッケージをインストールします。
git clone https://github.com/google-deepmind/alphagenome_research.git
pip install -e ./alphagenome_researchこれでAlphaGenomeのコード本体および依存関係がインストールされます。
続いて、AlphaGenomeの学習済みモデル重みを入手します。GitHubのREADMEによれば、重みデータはKaggleおよびHugging Faceで公開されていて、利用には規約への同意が求められます。簡単な方法は、Pythonコード上から専用の関数を呼び出してダウンロードする方法です。
from alphagenome_research.model import dna_model
model = dna_model.create_from_kaggle('all_folds')モデルがロードできたら、予測を実行できます。AlphaGenomeではDNA配列全体の予測もできますが、ここでは変異の効果を予測する簡単な例を紹介します。
from alphagenome.data import genome
# 解析したいゲノム領域(Interval)と変異(Variant)の指定
interval = genome.Interval(chromosome='chr22', start=35677410, end=36725986)
variant = genome.Variant(
chromosome='chr22',
position=36201698,
reference_bases='A',
alternate_bases='C',
)
# 特定の組織(UBERON:0001157)におけるRNA発現量への影響を予測
outputs = model.predict_variant(
interval=interval,
variant=variant,
ontology_terms=['UBERON:0001157'],
requested_outputs=[dna_model.OutputType.RNA_SEQ]
)こちらのコードでは、22番染色体の特定領域に存在する塩基A→Cの変異を入力とし、出力として「RNA-seq由来の遺伝子発現量予測」の差分を取得しています。
outputs変数には、この変異によって影響を受ける可能性のある遺伝子のリストやスコアが格納されます。
以上、2通りの主な使い方の紹介でした。
AlphaGenomeの活用可能性
最後に、AlphaGenomeの活用可能性を紹介します。
非コード領域の原因候補を絞り込む
これまで解釈が難しかった非コード領域の変異について、配列変化が遺伝子発現やスプライシングなどの分子プロセスに与える影響を予測し、疾患に効きそうな変異候補の優先順位付けに使うことができるかと思います。
実験における仮説立てをスピーディーに行えるのが強みです。
遺伝子検査のVUS解釈
一般的に、遺伝子検査では「臨床的意義不明(VUS)」が課題になりがちですが、変異がどの生物学的過程に影響しうるかを一貫した枠組みで評価できるため、追加検証の優先度を付けたり、解釈の根拠を補強したりする用途が期待されています(ただし最終判断は実験・臨床データが必要です)。
創薬・治療研究の加速
疾患に関わる制御配列や調節機構の理解が進むことで、どの遺伝子・どの制御点を狙うべきかというターゲット探索や、治療仮説の検討(例:特定細胞型での調節異常の可能性整理)に役立つ可能性があります。
Google DeepMindも、ゲノム機能や疾患生物学の理解を通じて、新たな治療開発につながる資源になり得ると述べています。
まとめ
AlphaGenomeは、ゲノムの解読と機能予測に革命を起こしつつあるAIモデルです。
Google DeepMindがこれまで手掛けてきたAlphaFold(タンパク質構造予測)やAlphaMissense(病的変異予測)といった生命科学系AIに続く成果で、「DNAのコードを読み解く」という難題に対する包括的ソリューションとして登場しました。
気になる方は、ぜひ一度試してみてください。
最後に
いかがだったでしょうか?
弊社では、AI導入を検討中の企業向けに、業務効率化や新しい価値創出を支援する情報提供・導入支援を行っています。最新のAIを活用し、効率的な業務改善や高度な分析が可能です。
株式会社WEELは、自社・業務特化の効果が出るAIプロダクト開発が強みです!
開発実績として、
・新規事業室での「リサーチ」「分析」「事業計画検討」を70%自動化するAIエージェント
・社内お問い合わせの1次回答を自動化するRAG型のチャットボット
・過去事例や最新情報を加味して、10秒で記事のたたき台を作成できるAIプロダクト
・お客様からのメール対応の工数を80%削減したAIメール
・サーバーやAI PCを活用したオンプレでの生成AI活用
・生徒の感情や学習状況を踏まえ、勉強をアシストするAIアシスタント
などの開発実績がございます。
生成AIを活用したプロダクト開発の支援内容は、以下のページでも詳しくご覧いただけます。
➡︎株式会社WEELのサービスを詳しく見る。
まずは、「無料相談」にてご相談を承っておりますので、ご興味がある方はぜひご連絡ください。
➡︎生成AIを使った業務効率化、生成AIツールの開発について相談をしてみる。

「生成AIを社内で活用したい」「生成AIの事業をやっていきたい」という方に向けて、生成AI社内セミナー・勉強会をさせていただいております。
セミナー内容や料金については、ご相談ください。
また、大規模言語モデル(LLM)を対象に、言語理解能力、生成能力、応答速度の各側面について比較・検証した資料も配布しております。この機会にぜひご活用ください。
