vibe-localとは?落合陽一が開発したローカルAIの使い方やインストール方法を解説

- vibe-localとは、落合陽一氏が開発した完全無料のローカルAIコーディングツール
- ソースコードを外部に送信しない完全オフラインで、情報漏洩リスクを排除
- Ollamaと連携し、コマンド1つでインストールからAIコーディングまで完結
「AIコーディングツールを導入したいが、クラウドへのソースコード送信が怖い」「高価なAIツールを導入する予算がない」など、こうした悩みを抱える開発現場は少なくありません。
そんな課題を解決するのが、落合陽一氏が開発した完全オフライン対応のAIコーディングツール「vibe-local」です。バイブコーディングがローカル環境で実現ができるため、PC内ですべての処理が完結します。セキュリティとコストの問題を同時にクリアできているのです。
この記事では、vibe-localの使い方やインストール方法などを網羅的に解説します。ぜひ最後までご覧ください。
\生成AIを活用して業務プロセスを自動化/
vibe-localとは
まずは、vibe-localの全体像について解説します。開発の背景や今までのクラウドAIとの違いを押さえれば、なぜ注目されているのかが見えてくるでしょう。
落合陽一氏が開発したAIコーディングツール
vibe-localは、メディアアーティストであり筑波大学准教授の落合陽一氏が開発し、2026年2月22日に公開したオープンソースのAIコーディングツールです。ユーザーのPC内で、AIと対話しながらコードの生成・実行・ファイル操作などを自動で行えます。
誕生の経緯としては、落合氏が「Claude CodeにClaude Code自身を作らせた」という点です。「AIがAIコーディングツールを自動生成した」という話はX(旧Twitter)で大きな反響を呼び、翌日には多くの開発者が使用しました。
そんなvibe-localは、オフラインのワークショップでAIエージェントを活用したい教育者や、有料プランに未加入の学生がエージェントコーディングを学ぶ場面を想定して開発されました。公開されたGitHubリポジトリには「非営利の研究・教育目的のユーティリティツール」と明記されており、インターネット環境がなくても動作する点が特徴のひとつです。
従来のクラウドAIとの違い
従来のクラウド型AIコーディングツールは非常に高機能ですが、企業で利用するにはいくつかの課題がありました。vibe-localは、それらの課題を見事に解決してくれます。
| 課題 | 従来のクラウドAI | vibe-localによる解決策 |
|---|---|---|
| セキュリティ | 機密情報を含むソースコードを外部サーバーに送信する必要がある | ローカルPC内で処理が完結するため、情報漏洩のリスクが極めて低い |
| コスト | 月額のサブスクリプション料金やAPI利用料が発生する | 完全無料で利用でき、追加の費用は一切かからない |
| ネット接続 | 利用には常時インターネット接続が必須 | 一度セットアップすれば、完全にオフラインで利用可能 |
| カスタマイズ性 | 提供される機能やモデルが固定されていることが多い | オープンソースであるため、自由にモデルの交換や機能拡張が可能 |
高性能のコーディングエージェントであるGPT-5.3-Codexについても詳しく知りたい方は、以下の記事もご確認ください。

vibe-localの仕組み
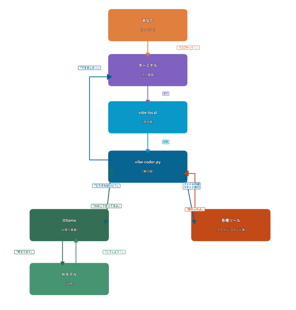
「ローカルで動くAI」と聞くと、複雑な仕組みを想像するかもしれません。しかし、vibe-localの構造は驚くほどシンプルです。ここでは、その中心となるアーキテクチャと、AIが自律的にタスクをこなす「思考プロセス」について、図を交えながら解説します。
アーキテクチャ
vibe-localは、ユーザーのPC内で全ての処理が完結する、自己完結型のアーキテクチャを採用しています。主要な登場人物は以下の4つです。
| ソフト/モデル(役割) | 説明 |
|---|---|
| vibe-local (司令塔) | ユーザーからの指示を受け取り、AIエージェント(vibe-coder.py)を起動する最初の窓口です。 |
| vibe-coder.py (実行役) | vibe-localの頭脳とも言えるPythonスクリプト。ユーザーの指示を解釈し、AIモデルと対話し、様々なツールを使いこなしてタスクを実行します。 |
| Ollama (AIの実行基盤) | ローカル環境でAIモデルを動かすための土台となるソフトウェアです。vibe-coder.pyは、このOllamaを通じてAIモデルとコミュニケーションを取ります。 |
| LLM (AIモデル) | 実際に思考やコード生成を行うAIそのもの。ユーザーは様々な種類のAIモデルの中から、好きなものを選んで利用できます。 |

動作原理
vibe-localは、単にコードを生成するだけではありません。AIが自ら「考え」「行動する」という、人間のようなプロセスでタスクを遂行します。
| ステップ | 処理内容 |
|---|---|
| 1. ユーザー入力の受け取り | 「Webサイトを作って」などの指示を受け取ると、vibe-localはその内容をAIモデルに渡します。 |
| 2. ツール呼び出し | AIモデルが「何をすべきか」を判断し、ファイル作成やコマンド実行などの具体的なツールを呼び出します。 |
| 3. 実行と結果の確認 | ツールが実行され、その結果(成功・失敗・エラーメッセージなど)がAIにフィードバックされます。 |
| 4. 繰り返し | AIの判断 → ツール実行 → 結果確認のサイクルを、タスクが完了するまで繰り返します。途中でエラーが出れば、AIが自律的に修正を試みます。 |
この仕組みによって、vibe-localは単なる道具ではなく、まるであなたの隣で一緒に働いてくれる、頼もしいAIアシスタントのように振る舞うのです。なお、16個の内蔵ツール(ファイル読み書き、コマンド実行、Web検索など)が搭載されており、複数のサブエージェントを並列で動かす機能も備えています。
さらに、公開後の継続的なアップデートにより、以下のような高度な機能も追加されています。
| 機能 | 内容 |
|---|---|
| Gitチェックポイント | コーディング作業の要所を自動でGitコミットとして記録し、いつでも以前の状態に戻せます。 |
| MCP連携 | Model Context Protocol(MCP)に対応しており、外部ツールやデータソースとの連携が可能です。 |
| Plan/Actモード | タスクを実行前に「計画フェーズ」と「実行フェーズ」に分けて処理できます。複雑な開発タスクの精度が向上します。 |
| 画像・PDF読み取り | ローカルの画像ファイルやPDFをAIに渡してコンテキストとして活用できます。 |
| 自動テストループ | コードを生成後、自動でテストを実行し、エラーが出た場合はAIが自律的に修正を試みます。 |
Claude Codeについて、より詳しく知りたい方は、下記記事も併せてご確認ください。

vibe-localの特徴
vibe-localが注目されている理由は、他のAIコーディングツールにはない3つの際立った特徴にあります。ここでは、競合ツールとの比較を交えながら、その強みと進化のポイントを解説します。
完全オフラインで実現する、圧倒的なセキュリティ
企業がAIツールの導入をためらう最大の理由はセキュリティです。vibe-localは、すべての処理がユーザーのPC内で完結するため、機密情報や開発中のソースコードが外部サーバーに送信されることは一切ありません。
ただし、内蔵ツールのうちWebFetchとWebSearch(DuckDuckGo経由)の2つは、情報取得の性質上オンライン接続が必要です。これらを使わない限り、通信は完全にローカルで閉じた状態を保てます。
| ツール名 | 実行環境 | 情報漏洩リスク |
|---|---|---|
| vibe-local | ローカル | 極めて低い |
| Claude Code | クラウド | ゼロではない |
| GitHub Copilot | クラウド | ゼロではない |
それぞれの業界における生成AIの活用方法は下記の記事で解説



追加費用ゼロ、API課金を気にしない自由
多くの高機能なAIサービスは、月額料金や従量課金制のAPI利用料がかかります。「便利なのは分かるが、コストが…」と導入を断念した経験はありませんか?
vibe-localは、ソフトウェア本体からAIモデルまで、全て無料で利用できるオープンソースのコンポーネントで構成されています。そのため、初期費用もランニングコストも一切かかりません。
APIの利用回数や料金を気にすることなく、AIとの対話や試作を繰り返せます。このコスト面の自由度の高さは、特に予算が限られる中小企業や、個人のスキルアップを目指す開発者にとって、大きなメリットとなるでしょう。
オープンソースならではの高い拡張性と透明性
vibe-localは、誰でも自由に改造できるオープンソースのプロジェクトです。これは、単に無料である以上の価値を持ちます。
| 価値 | 詳細 |
|---|---|
| 性能 | ユーザー自身が、より高性能なAIモデルに差し替えたり、不要な処理を削って動作を高速化したりといったチューニングが可能です。 |
| 操作性 | CUIツールでありながら、コミュニティの力で日々UXが改善されています。自分の使いやすいようにインターフェースを改造することも自由です。 |
| 拡張性 | 「こんな機能が欲しい」と思えば、自分で機能を追加できます。実際に、公開後すぐに有志によって様々な機能拡張版が登場しており、エコシステムが広がり続けています。 |
vibe-localの安全性・制約
「無料でオープンソースなのは嬉しいが、本当に安全なのか?」と感じる方もいるかもしれません。vibe-localは、ローカルで動作するだけでなく、ユーザーが安心して使えるように、何重ものセキュリティ対策が施されています。ここでは、その具体的な仕組みと利用上の注意点を解説します。
安全性への配慮
vibe-localは、AIが意図せずシステムに損害を与えてしまうことを防ぐため、以下のような安全装置を備えています。ローカル環境で動作するとはいえ、AIが自律的にファイル操作やコマンド実行を行う以上、適切な制御は欠かせません。
| 安全項目 | 詳細 |
|---|---|
| SSRFの防止とURLの検証 | Ollamaへの接続はローカルホストのみに制限され、外部サーバーへの不正アクセス(SSRF攻撃)を防いでいます。また、Webアクセスはhttp://とhttps://のみを許可するスキーム検証が実施されています 。 |
| 危険な操作のブロック | sudoやchmod、ディスク直接操作など、システム全体に影響する危険なコマンドをAIが実行しようとしても、vibe-localが検知してブロックします。 |
また、通常モードではファイル操作のたびにユーザーの承認を求めるため、意図しない変更が加えられる心配もありません。初めてvibe-localを使う場合は、通常モードで動作を確認しながら少しずつ慣れていくのがおすすめです。
vibe-local利用時の制約
一方で、vibe-localを利用する際には、いくつか知っておくべき制約もあります。ローカル完結型であるからこその限界を把握しておくことが、スムーズな導入につながるでしょう。
| 制約項目 | 詳細 |
|---|---|
| オフラインの限界 | ローカルで完結しているため、インターネット上の情報検索や、新しいライブラリのダウンロードはオンライン環境でなければできません。 |
| PCスペックの要求 | ローカルでAIを動かすには、一定のマシンパワーが必要です。公式情報によると、メモリ(RAM)は8GBで最低限動作しますが、快適に利用するには16GB以上を推奨しています。インストーラーがRAMを自動検出し、最適なサイズのAIモデルを選択します。 |
vibe-localの料金
vibe-localの料金体系は非常にシンプルです。
ソフトウェア本体の利用に、初期費用や月額料金は一切かかりません。ローカルで動作するため、クラウドサービスのようなAPI利用料も発生しません。
企業で導入する場合も、追加のライセンス費用などを心配する必要はなく、開発に使用するPCなどの費用のみで導入可能です。
vibe-localのライセンス
vibe-localは、いくつかのオープンソース・ソフトウェアを組み合わせて作られています。それぞれのライセンスは以下の通りです。
| コンポーネント | ライセンス |
|---|---|
| vibe-local (本体) | MIT License |
| Ollama (実行基盤) | MIT License |
| Qwen3 (AIモデル一例) | Apache 2.0 License |
ここでのポイントは、これらのライセンスが商用利用を認めている点です。つまり、社内業務での利用はもちろん、vibe-localを組み込んだ製品やサービスを開発して販売することも問題ありません。
vibe-localの実装方法
実装を開始する前にまずは前提となるPCスペックについて記載します。お手持ちのPCをご確認いただき、お試しください。
| 項目 | 要件 |
|---|---|
| OS | macOS / Windows / Linux(x86_64・arm64) |
| RAM(メモリ) | 最低8GB(快適に使うには16GB以上を推奨) |
| Python | 3.8以上(ただし標準ライブラリのみ使用のため、追加インストール不要) |

【コマンド】
Invoke-Expression (Invoke-RestMethod -Uri https://raw.githubusercontent.com/ochyai/vibe-local/main/install.ps1 )
【コマンド】
Set-ExecutionPolicy RemoteSigned -Scope CurrentUser【コマンド】
vibe-local起動すると、「自動承認モード」か「通常モード」かを選択するプロンプトが表示されます。自動承認モードは、AIが自動でファイルの変更や削除を行うため、基本的には通常モードでの起動を推奨します。
用途に応じた起動オプションも用意されています。
| コマンド | モード | 説明 |
|---|---|---|
| vibe-local | 対話モード | 通常の起動。AIと連続して会話しながらコーディングできます。 |
| vibe-local -p “質問内容” | ワンショットモード | 1回だけ質問して結果を受け取るモード。スクリプトへの組み込みや素早い確認に便利です。 |
| vibe-local -Auto | Autoモード | インターネット接続の有無を自動判定して動作します。オンライン/オフライン切り替えが不安な場合に便利です。 |

【業界別】vibe-localの活用シーン

「高セキュリティ」「無料」「オフライン」という3つの特徴が揃っているvibe-localは、これまでAIツールの導入をためらっていた業界にとっても、現実的な選択肢になり得ます。以下では、業界ごとの活用シーンと、導入した場合に期待できるメリットをまとめました。
製造・金融・医療
機密情報を扱う業務システムの開発・保守。設計データや顧客情報、電子カルテなど、外に出せないデータを扱うシステムの開発やデータ分析を、AIの力を借りながら安全に進められます。
また、情報漏洩リスクを排除することも可能です。クラウドAIにデータを送らずに済むため、業界の厳格なセキュリティ規定や個人情報保護法に沿った形で、開発スピードを上げられるでしょう。
教育・研究機関
プログラミング教育の教材としても活用可能。大学や専門学校の授業で、学生が日本語でAIと会話しながら、コマンド操作やアプリ開発の基礎を実際に手を動かして学べます。コストや環境の差も解消できます。高価なライセンスや安定したネット回線がなくても、すべての学生に同じAI学習環境が提供可能です。授業の準備にかかる教員の負担も減らせるでしょう。
教育業界における生成AIの活用については下記の記事をご覧ください。

ソフトウェア開発
オフライン環境でのコーディング。出張先の飛行機や新幹線の中、あるいは社内セキュリティポリシーで外部接続が制限されている現場でも、AIアシスタントを使って開発を止めずに続けられます。場所を選ばず生産性を保てるのもメリットです。ネット環境に左右されず、どこにいてもコーディングに集中できるため、開発のリードタイム短縮につながります。
開発現場で人気が高いコーディングエージェントについて、詳しく知りたい方は、以下の記事も併せてご確認ください。

中小企業・スタートアップ
新規事業の素早いプロトタイピングなどにも有効です。限られた予算の中でも、APIの従量課金を気にせずAIをフル活用して、新しいWebサービスやアプリのアイデアをどんどん試すことができます。
開発コストを抑えられます。高額なAIサービスの費用をかけずに済むため、浮いたリソースを別の投資に充てられるのも利点です。アイデアが出てから実装・検証するまでのサイクルも短くなります。
生成AIで新規事業をスタートさせるポイントについては下記の記事でも解説しています。

【課題別】vibe-localが解決できること

「うちの会社でも使えるだろうか?」そんな疑問をお持ちの方も多いと思います。vibe-localは、企業が抱える様々な「AI導入の壁」を乗り越えるための具体的な解決策を持っています。ここでは、よくあるお悩み別に、vibe-localがどのように役立つのかをご紹介します。
高いセキュリティ性能
「AIを使いたいが、会社のセキュリティポリシーでクラウドサービスの利用が固く禁じられている…」そんな悩みにvibe-localは最適です。vibe-localは、完全オフライン動作に対応しています。会社のPCの中だけですべての処理が完結するため、外部への通信は一切発生しません。
機密情報や顧客データが社外に出ることはありません。厳格なセキュリティ要件を満たしながら、安全にAIを活用できます。医療や金融など情報管理の基準が厳しい業界でも、導入を検討しやすいでしょう。
教育コストや研修の時間確保という問題を解決
vibe-localは、対話型のOJT(On-the-Job Training)環境としても機能します。若手エンジニアが「〇〇の機能を作りたい」とvibe-localに相談するだけで、具体的なコードや手順をAIが教えてくれるのが特徴です。
外部研修やセミナーに時間を割かなくても、実践的な開発を通じて自律的にスキルアップできる環境が整います。教育担当者の負担を軽減しながら、チーム全体の技術力の底上げが期待できるでしょう。
低コスト
vibe-localの利用は完全に無料です。必要なのはPCだけで、必要なのはPCだけで、高価なライセンス料やAPI課金を気にする必要はありません。
月額料金や従量課金の心配がないため、コストを気にせず様々な業務でAI活用を試せます。予算が限られるプロジェクトでも気軽にAIを取り入れられるため、スモールスタートで効果を検証したい企業にも適しているでしょう。
オープンソースならではのカスタマイズ性
vibe-localは、いわば「改造自由なAIアシスタント」です。ソースコードが公開されているため、自社独自の開発ルールをAIに学習させたり、特定の業務に特化したツールを追加したりできます。自社の働き方やワークフローに合わせて、AIを最適化していくことが可能です。ベンダーロックインの心配もなく、必要に応じて機能を自由に拡張・変更できる点も、オープンソースならではの強みといえるでしょう。
vibe-localの活用事例
vibe-localは、理論的に優れているだけでなく、実際に多くの開発現場で活用され、その価値を証明し始めています。ここでは、X(旧Twitter)で報告されている活用事例をいくつか紹介します。
システムプロンプトのカスタマイズ
実装とドキュメント作成
AIコーディングの体験促進
vibe-localを実際に使ってみた
vibe-localを使用して、Pythonで簡単なプログラムを作成する例を紹介します。

以下のコマンドを入力し、vibe-localを起動します。
【コマンド】
vibe-local
今回は以下のプロンプトを入力してみました。
【プロンプト】
Pythonでじゃんけんゲームを作って通常モードで起動している場合は、ファイル作成の許可を求められるため、許可をしてください。完了したら、実行したフォルダ直下にファイルが作成されます。


今回は構文エラーが発生し、実行できませんでした。
確認したところ、改行文字が正しく記述されていなかったため、その部分を修正して実行しました。

今度は実行でき、じゃんけんのような3択を入力し、勝ち負けを判定するプログラムができました。
Cursorなどのエディタでの開発に慣れている場合、コマンドラインのみの操作に慣れるまで時間を要する可能性があります。
vibe-localと他ツールとの違い
「vibe-localと既存のAIコーディングツールは何が違うのか?」という疑問を持つ方も多いでしょう。ここでは、代表的な4つのツールとの違いを比較表にまとめました。自分の用途に合うツールがどれなのかを判断する際の参考にしてください。
| 比較項目 | vibe-local | Claude Code | Cursor | Codex CLI | Ollama |
|---|---|---|---|---|---|
| 種別 | CLIコーディングエージェント | CLIコーディングエージェント | IDE(エディタ統合型) | CLIコーディングエージェント | ローカルLLM実行基盤 |
| 実行環境 | ローカル(完全オフライン可) | クラウド | クラウド | クラウド | ローカル |
| AIモデル | Ollama経由のローカルモデル(Qwen3など) | Claude Sonnet/Opus | GPT系・Claudeなど複数 | GPT系・Codex | ユーザーが選択 |
| 料金 | 無料 | 月額制(Max $100〜) | 月額制(Pro $20〜) | API従量課金 | 無料 |
| セキュリティ | ソースコード外部送信なし | クラウドへ送信あり | クラウドへ送信あり | クラウドへ送信あり | ソースコード外部送信なし |
| コーディング機能 | ファイル操作・コマンド実行・サブエージェント | ファイル操作・コマンド実行・高精度 | コード補完・チャット・デバッグ | ファイル操作・コマンド実行 | なし(モデルを動かすだけ) |
| 向いている用途 | セキュリティ重視の開発 | 本格的な商用開発 | 日常的なコーディング全般 | OpenAI APIを使った自動化 | 他ツールの実行基盤・チャット |
クラウド型ツールはモデル性能が高く、大規模な商用開発に向いています。一方、vibe-localは機密コードを外に出せない現場や費用をかけずにAIコーディングを学びたい場面で強みを発揮します。
また、OllamaはAIモデルを動かすための実行基盤であり、コーディング機能は持っていません。vibe-localはこのOllamaの上にコーディングエージェント機能を載せたツールという位置づけです。Ollamaを単体で使っている方が、コーディング用途に進化させたい場合にもvibe-localは最適な選択肢になるでしょう。
よくある質問
無料で安全なvibe-localでAIコーディングを始めよう
vibe-localは、完全オフライン動作によるセキュリティと追加費用ゼロのコストメリットを両立した、オープンソースのAIコーディングツールです。コマンド1つでインストールでき、Ollamaと連携して手元のPCだけでAIコーディングを始められます。
機密データの取り扱いや予算面でクラウドAIの導入に踏み切れなかった現場こそ、vibe-localを試す価値があるでしょう。完全ローカルで動作するため、まずは導入して手元で動かしてみることをおすすめします。
最後に
いかがだったでしょうか?
弊社は、AI導入の専門家として、これまで多くの企業の課題を解決してまいりました。vibe-localのような最新ツールの活用はもちろん、お客様の業務内容やセキュリティ要件に合わせた最適なAI導入プランをご提案し、その後の運用まで一貫してサポートいたします。
「まずは情報収集から」という段階でも構いません。貴社の可能性を広げる第一歩として、ぜひお気軽にお問い合わせください。
株式会社WEELは、自社・業務特化の効果が出るAIプロダクト開発が強みです!
開発実績として、
・新規事業室での「リサーチ」「分析」「事業計画検討」を70%自動化するAIエージェント
・社内お問い合わせの1次回答を自動化するRAG型のチャットボット
・過去事例や最新情報を加味して、10秒で記事のたたき台を作成できるAIプロダクト
・お客様からのメール対応の工数を80%削減したAIメール
・サーバーやAI PCを活用したオンプレでの生成AI活用
・生徒の感情や学習状況を踏まえ、勉強をアシストするAIアシスタント
などの開発実績がございます。
生成AIを活用したプロダクト開発の支援内容は、以下のページでも詳しくご覧いただけます。
➡︎株式会社WEELのサービスを詳しく見る。
まずは、「無料相談」にてご相談を承っておりますので、ご興味がある方はぜひご連絡ください。
➡︎生成AIを使った業務効率化、生成AIツールの開発について相談をしてみる。

「生成AIを社内で活用したい」「生成AIの事業をやっていきたい」という方に向けて、生成AI社内セミナー・勉強会をさせていただいております。
セミナー内容や料金については、ご相談ください。
また、サービス紹介資料もご用意しておりますので、併せてご確認ください。
